This workshop explores how designers can merge parametric design with generative AI to transform animations into site-integrated architectural visuals.
This workshop explores how designers can merge parametric design with generative AI to transform animations into site-integrated architectural visuals.
This workshop explores how designers can merge parametric design with generative AI to transform animations into site-integrated architectural visuals.
Advanced Grasshopper 3.0: NURBS, Mesh & Volumetric Design Systems
This workshop explores advanced Grasshopper workflows using parametric logic, data control, and hybrid modeling to create complex, performance-driven geometry.
In nature, complex forms emerge not through direct design, but through simple rules repeated over time. Branches grow toward light, cells divide and differentiate, and networks optimize for efficiency. This workshop introduces you to a procedural workflow where computational rules generate intricate geometries that would be impossible to model manually.
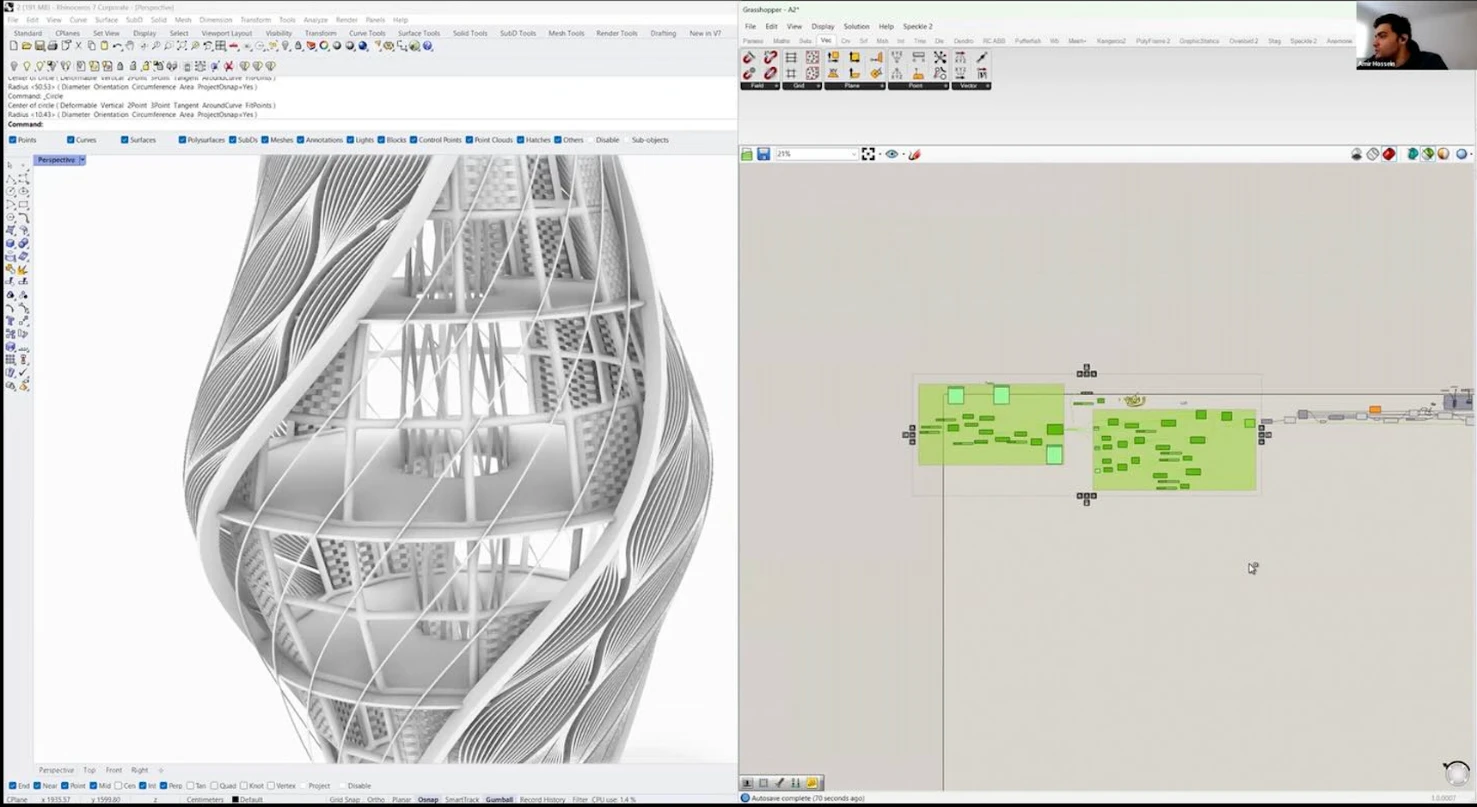
This workshop explores different computational design methods by examining three modeling paradigms—NURBS, mesh, and volumetric modeling—within the Grasshopper environment. The workshop presents a toolkit of strategies, allowing you to select the most appropriate method for each specific challenge.
Some exercises will focus on a single paradigm, while others will demonstrate the power of hybrid workflows that transition between multiple geometric representations. As digital fabrication and generative design continue to reshape architecture and product design, the ability to choose and combine different geometric methods has become essential.
Participants will move beyond basic parametric modeling to explore how specialized Grasshopper plugins unlock new possibilities for creating geometries that would be impractical through traditional modeling methods.
The workshop emphasizes strategic thinking: understanding when to use NURBS for precision and continuity, meshes for subdivision and topology control, and volumetric methods for implicit surfaces and performance-driven forms.
Through varied examples—from lattice structures to subdivision surfaces, from paneled facades to morphological transformations, you'll build a fundamental understanding of how each approach serves different design intentions.
By the end ofIn In this workshop, participants will possess both the technical skills and conceptual framework to approach complex geometric problems strategically, selecting and combining the right tools for each unique design challenge.
What You’ll Learn?
Work with NURBS, mesh, and volumetric modeling paradigms
Choose modeling methods strategically based on design intent
Build hybrid Grasshopper workflows across geometry types
Generate form through procedural and rule-based systems
Use advanced plugins for implicit and voxel-based modeling
Convert and optimize geometry for fabrication-ready output
Methodology:
This workshop is structured around exploring three modeling principles through examples that reveal their unique capabilities and applications. Participants exploring tools like Pufferfish and Lunchbox for controlled curvature and pattern-driven forms, the mesh modeling introduces subdivision surfaces, physics-based form-finding, and topology optimization using Weaverbird, Mesh+, and Kangaroo for organic structures.
The core focus emphasizes volumetric and implicit modeling through voxel-based design and signed distance field operations, where participants will create complex lattice structures, gradient density systems, bio-inspired cellular patterns, agent-based growth simulations, and performance-optimized forms using Dendro, Crystallon, Monolith, and Physarealm—generating geometries that would be extremely difficult with surface or mesh-based methods alone.
Hybrid workflows demonstrate the advantage of Grasshopper to fluidly combine multiple paradigms to address geometric conversion challenges and data management when transitioning between NURBS control surfaces, volumetric operations, and output mesh.
Each session includes theoretical foundations, live demonstrations, and hands-on exercises progressing from guided tutorials to open-ended design challenges, building both technical proficiency and strategic decision-making skills.
Each session will cover complete design examples that demonstrate how multiple design and modeling strategies work together within unified scripts to achieve specific geometric outcomes.
Rather than teaching tools in isolation, participants will build integrated definitions that combine native Grasshopper components with specialized plugins—learning how data flows between NURBS operations, mesh manipulations, and volumetric processes within a single workflow.
This workshop will live-code each example from start to finish, explaining strategic decisions about when to introduce specific plugins, how to manage data structures across different geometric types, and troubleshooting common integration challenges.
This method will help Participants develop intuition for how different tools complement each other. Through this process-oriented methodology, you'll understand not just individual plugin capabilities, but how to orchestrate them strategically—transitioning from NURBS surface generation to volumetric models, or from mesh subdivision to topology manipulation, all within parametric definitions.
Each session builds toward increasingly complex integrations, with collaborative reviews allowing participants to compare approaches and discover alternative component combinations for wider design challenges.
This session demonstrates a workflow for creating a twisted, lofted surface from dynamically scaled circles, followed by a process for mapping those surfaces flat to generate customized wave patterns using list management.
Parametric Grasshopper Pattern Workflow
(46:37)
Parametric Surface Meshing In Grasshopper
This session demonstrates a Grasshopper workflow for creating variable surface patterns using tween curves and Graph Mappers, troubleshooting complex data trees, and converting the final parametric geometries into clean quad meshes
Grasshopper Mesh Panel Workflow
(27:41)
Parametric Mesh Paneling In Grasshopper
This session demonstrates a Grasshopper workflow for modeling structural frames and surface panels by utilizing multi-pipe tools , subdividing geometry with the Mesh Plus plugin , and applying random reduction to generate variable parametric patterns.
This session introduces a computational design workflow in Grasshopper focused on mathematical modeling, demonstrating how to translate parametric equations into 3D geometry and manage complex data trees.
Grasshopper Volumetric Modeling
(45:58)
Parametric Volumetric Meshing In Grasshopper
This session demonstrates a computational design workflow in Grasshopper for generating wave patterns from divided curves and data management, mapping object scales based on distance using "Pull Point" and remapped domains, and converting the results into continuous meshes using volumetric modeling to easily resolve geometric intersection problems.
Grasshopper Growth Algorithm
(22:47)
Organic Mesh Routing In Grasshopper
This session demonstrates a computational design workflow in Grasshopper for simulating growth algorithms, calculating routes between points on a grid, and applying tools like Weaverbird to manipulate the underlying mesh topology for complex organic variations.
Grasshopper Kangaroo Simulation Workflow
(56:06)
Parametric Surface Optimization In Grasshopper
This session demonstrates a computational design workflow in Grasshopper focused on populating geometry within a boundary, starting with generating random points on a defined surface, calculating their proximity to attractor points using the "Pull Point" component, and applying Kangaroo's "On Mesh" and collision physics forces to iteratively adjust their positions without intersection.
Parametric Facade Workflow
(33:33)
Parametric Minimal Surface Facade Design
This session demonstrates a Grasshopper workflow for generating a parametric building facade by scaling cells with attractor points and converting straight lofts into clean minimal surface meshes.
Grasshopper Minimal Surface Facade
(37:11)
Parametric Kangaroo Simulation
This session demonstrates a Grasshopper workflow for creating a minimal surface facade by sorting data trees according to Z-values , simulating physics with Kangaroo , and mapping the resulting parametric mesh onto a base surface.
Recursive Algorithm Workflow
(57:55)
Recursive Modeling In Grasshopper
This session demonstrates a Grasshopper workflow for creating self-similar recursive geometries using the Anemone plugin. It covers filtering intersecting shapes by area and resolving disconnected parts using the Disjoint Mesh component.
Parametric Fabrication
(49:56)
Grasshopper Networks & printing
This session explores using Grasshopper's components for controlled geometric randomness and proximity networks
Amir Hossein is a Ph.D. student in Architecture at Pennsylvania State University, specializing in Design Computing. His research focuses on computational design methods and digital fabrication, particularly in the area of additive manufacturing of concrete structures. This work aims to enhance automation in construction and promote sustainable architectural practices, reflecting his commitment to innovation in the field.
Before pursuing his doctoral studies at Penn State, Amir gained six years of experience as an architectural and computational designer in Iran. During this time, he worked on various projects involving design optimization, complex 3D modeling, and computational workflows. This professional background has provided him with a strong understanding of how parametric design tools like Grasshopper can be effectively applied in real-world architectural practices.
In addition to his research and practical experience, Amir has been teaching computational design software, including Grasshopper and its ecosystem of plugins, for several years. Through workshops and educational initiatives, he aims to share his knowledge and expertise, helping participants unlock the full potential of Grasshopper in their design practices and research projects.
This workshop is the perfect bridge for users ready to move beyond the basics. While prior knowledge of the native Grasshopper interface is expected, the specialized plugins (such as Dendro for volumetric design and Pufferfish for transformations) are introduced from the ground up. The focus is on learning how to integrate these tools into a cohesive workflow.
Complex design challenges often require more than one approach. By learning to transition fluidly between different paradigms, participants unlock the ability to generate intricate, performance-driven geometries.
Volumetric (or Voxel-based) modeling allows the creation of seamless, complex forms such as lattice structures and organic blends without the typical topological errors found in surface modeling. The workshop demonstrates how to use tools like Dendro to treat geometry as a density field
Yes. A key learning objective is "Strategic Thinking." The sessions are structured around live-coding examples that demonstrate data management and logic.
The focus is on methodology. While you will master specific tools like Dendro and Weaverbird, the core goal is to develop "Computational Thinking." You will learn the underlying logic of how natural systems grow and organize branches, cells, networks, and how to apply those procedural rules to solve complex problems.
Dynamic Sketching: AI-Powered Architecture is not just a workshop; it's a creative breakthrough for architects, designers, and students ready to revolutionize the way they present their ideas.
Walter Patrick Smith 2026-02-22 20:12
Amazing Grasshopper Sessions!
Hasan Hadi Abdulameer 2026-02-25 09:22
Was very good. Just it needs to be more structured. Wish Amir all the best in his career