Limited Time Offer 🚀  Join any upcoming live workshop with 25% OFF

Top Dynamo Scripts Every Architect Should Know in Revit

08.01.2026
5 min read
revit_pre_recorded_course_work (6).webp

Contemporary architectural practice is inseparable from digital systems. The act of drawing has long given way to modeling, simulation, and data management, with software now shaping not only representation but also decision-making. Among these tools, Autodesk Revit has become a cornerstone of Building Information Modeling, allowing architects to design three-dimensional spaces while embedding material, dimensional, and performance data directly into every element. Walls, floors, and windows are no longer abstract lines but intelligent components within a coordinated system.

Yet the logic that makes Revit powerful also reveals its limits. Large-scale projects often require repetitive operations, creating sheets, placing views, renaming parameters, that consume time without adding design value. At the same time, highly articulated geometries or rule-based systems, such as patterned façades or responsive envelopes, can push against Revit’s native modeling logic. It is precisely within these gaps that Dynamo finds its relevance.

Dynamo as an Extension of BIM Logic

Dynamo workflows. Courtesy of ESLA

Dynamo is a visual programming environment integrated with Revit that introduces scripting into architectural workflows without requiring traditional coding expertise. Using a system of interconnected nodes, architects can construct logic-based operations that automate tasks, generate geometry, or manage data. Each node performs a discrete action, selecting elements, calculating values, or transforming geometry, and when combined, these nodes form scripts that expand Revit’s capabilities beyond its default interface.

Rather than replacing BIM, Dynamo operates as an extension of it. Revit provides the structured environment of building data, while Dynamo introduces adaptability, allowing architects to explore relationships, dependencies, and systems that would otherwise remain static. Together, they transform BIM from a documentation platform into a computational design framework.

1. Automating Documentation

Caption

One of Dynamo’s most immediate impacts lies in documentation. Large projects often require hundreds of drawings organized into sheets with strict naming conventions and layout standards. Manually producing and maintaining this structure is both time-consuming and error-prone. Dynamo scripts can generate sheets in bulk, apply consistent naming logic, and place the appropriate views automatically.

This shift does more than save time. By embedding rules into documentation workflows, architects reduce inconsistencies and free themselves from repetitive labor, allowing greater focus on design intent and coordination. In environments such as housing developments, hospitals, or large office buildings, this automation becomes a structural advantage rather than a convenience.

2. Quality Control and Model Intelligence

As BIM models grow in complexity and team size, maintaining accuracy becomes increasingly challenging. Dynamo can function as a form of computational oversight, scanning models for inconsistencies such as overlapping elements, missing parameters, or deviations from predefined standards. Scripts can flag these issues systematically and, in certain cases, resolve them through predefined logic.

This approach reframes quality control as a continuous process rather than a final checkpoint. By integrating verification into the modeling environment, errors are identified earlier, reducing downstream risks during coordination and construction.

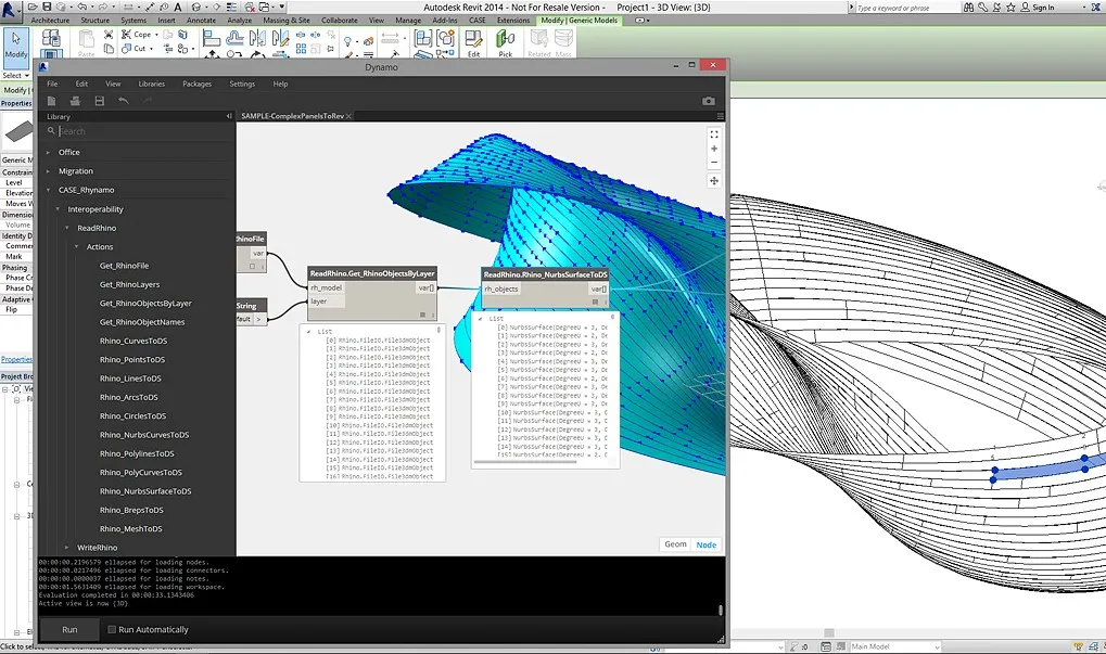
3. Generating Complex and Parametric Forms

Processing geometry. Courtesy of GoPillar

While Revit excels at standardized building elements, its tools are less flexible when dealing with free-form or rule-driven geometries. Dynamo enables architects to construct parametric systems that respond to mathematical relationships, environmental inputs, or spatial rules. Façade panels can vary according to solar exposure, patterns can evolve through sequences, and geometries can adapt dynamically as parameters change.

Crucially, these forms remain connected to the BIM model. They are not isolated visual experiments but measurable, documentable elements capable of moving toward fabrication and construction. This integration preserves architectural rigor while opening space for formal exploration.

4. Managing Building Data as Design Material

Model management. Courtesy of ESLA

At its core, a Revit model is a database. Dynamo provides direct access to this data, allowing architects to extract, reorganize, and analyze information with greater clarity. Quantities, areas, materials, and room data can be exported to external platforms such as Excel, compared against briefs, or evaluated across design options.

By treating data as an active design material rather than background information, Dynamo supports more informed decision-making and clearer communication between architects, consultants, and clients.

5. Climate-Responsive Design Workflows

Environmental performance has become central to architectural design. Dynamo supports climate-responsive workflows by connecting Revit models to environmental analysis tools and datasets. While Dynamo itself does not perform full simulations, it enables iterative studies by adjusting geometry, shading systems, or orientation in response to environmental inputs.

Through scripting, architects can test how façade elements respond to seasonal sunlight, how daylight penetrates interior spaces, or how design variations affect performance outcomes. This integration embeds environmental intelligence into the design process rather than treating sustainability as an afterthought.

6. Automating Repetitive Modeling Tasks

Courtesy of Dynamo BIM

Beyond documentation, Dynamo excels at automating repetitive modeling operations. Whether placing lighting fixtures across a ceiling grid, distributing furniture units in residential layouts, or organizing repetitive components, scripts execute these tasks with speed and precision. The result is not only efficiency but consistency, as computational logic replaces manual approximation.

Toward Computational Architectural Practice

Autodesk Revit reshaped architectural practice by uniting geometry and data within a single model. Dynamo extends this transformation by introducing computation as a design method. It automates the repetitive, enables the complex, and exposes the hidden structures of building information. In doing so, it shifts the architect’s role from operator to system designer.

Revit Flow 1.0 - PAACADEMY Workshop

For those seeking to explore these workflows further, educational initiatives such as Revit Flow 1.0 by Mustapha Nachar, offered through PAACADEMY, provide deeper insight into advanced Revit and Dynamo integrations. As architecture continues to evolve within increasingly complex technical, environmental, and organizational systems, tools like Dynamo are no longer optional but are foundational.

Related Courses
Pa Course
Days
Hrs
Min
Pa Course
Days
Hrs
Min
Share with a friend:
No reviews yet.

You must be logged in to comment.